
Avoid delays and ensure that the SOP schedule doesn't fall behind and reduce the time-to-volume to increase profits.

Reduce risk by giving everyone access to reliable, real-time design and operational data and achieve your Zero Impact Factory goal ahead of time.

Improve collaboration and data exchange between all project planners and stakeholders in each project phase to avoid costly production delays.

Continuously monitor and test your operations, so you can adapt and improve over the lifetime of your factory.

Own your data, invite your supply chain, use workflows such as ISO, versioning, reviews, and markups, transfer and backup your data, employ 2D and 3D viewing, editing, and issue-based communication...

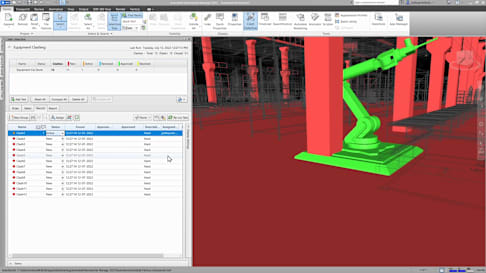
Stay ahead of the design process, make the best decisions for your project, control change-orders, understand the impact of changes on time, cost, and quality, and manage clashes effectively.

Maintain a shared project timeline, exercise cost control over the project lifecycle, incorporate photo documentation, manage defects, ensure smooth handover to operation, and implement effective s...

Leverage digital asset management, use IoT and sensors, link technical documentation to assets, manage maintenance, link to ERP systems like SAP via API, and connect to other CAFM solutions via API.
